关于2023年师生服务中心大厅
暑假期间可办理业务的通知

通知
根据学校统一安排,学生从2023年7月8日(星期六)开始放暑假。2023 级本科、研究生新生于8月26日(星期六)、27日(星期日)报到,其他年级学生8月25日(星期五)报到注册;全体学生8月28日(星期一)上课。国际学生、继续教育学生报到注册及上课时间另行通知。教职工从7月9日(星期日)开始暑假轮休,8月24 日(星期四)上班。现将师生服务中心暑假期间可办理业务公布如下: 师生服务中心大厅7月10日至8月23日,每个工作日均有一名工作人员进行值班办公,师生服务中心自助服务区24小时正常使用。 自助服务区可办理业务如下: 教务处自助终端服务:
人事处自助终端服务:
后勤服务保障中心自助终端服务:
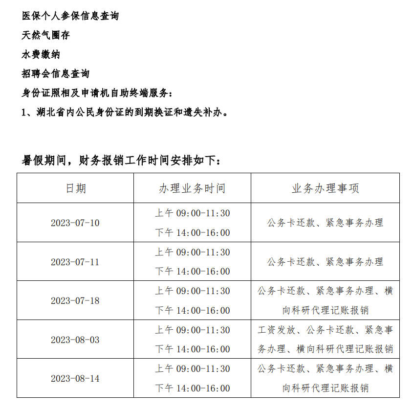
政务一体机自助终端服务:
|

江汉大学师生服务中心
2023年7月9日
快点击下方名片关注我们吧?

江大师生服务
公众号
![]() | ![]() 事项公开、程序精简 办事高效、服务优质 |
编辑:王庆润
审核:袁熙
图源:师生服务中心




